Common Warehouse Metamodel

Core

Core


Behavioral

Behavioral


Relationship

Relationship


Instance

Instance


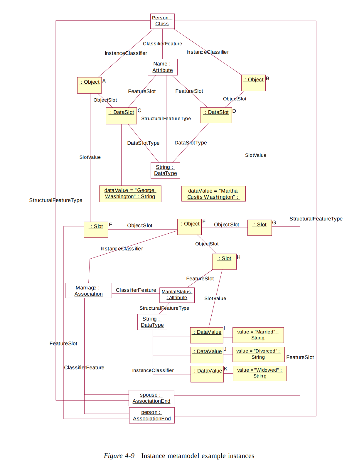
Instance - Eg

Instance Example


Instance - Eg

Instance Example


Foundation Packages

Foundation Packages


Business Information

Business Information


Responsible Party - Eg

Responsible Party


Responsible Party - Eg

Responsible Party


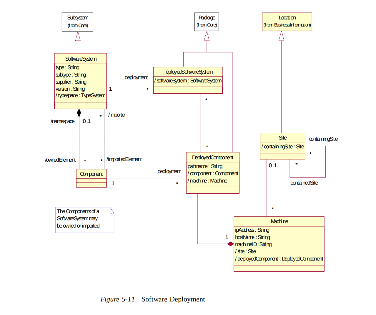
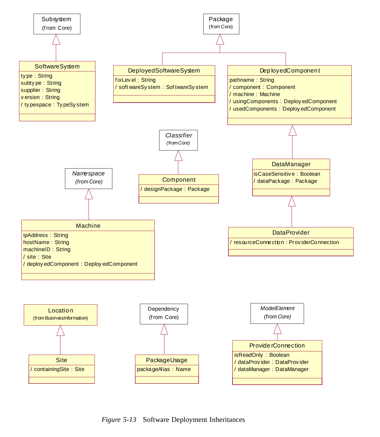
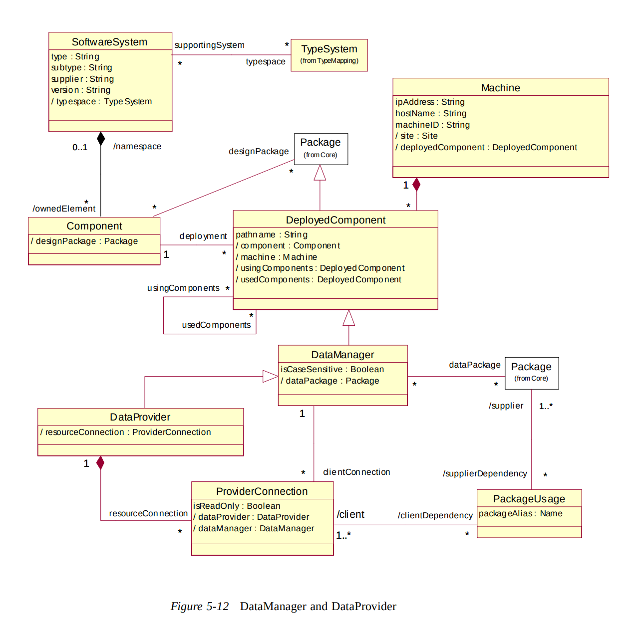
Software Deployment

Sofware Deployment

Sofware Deployment

Sofware Deployment


Transformation


Transformation


Data Mining

Data Mining

Data Mining


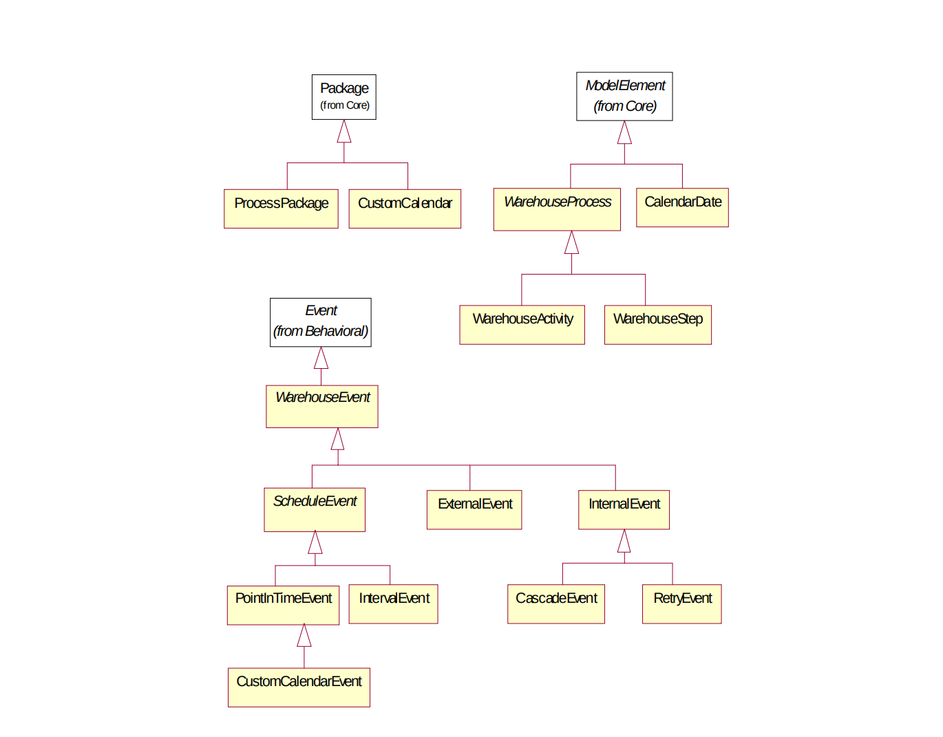
Warehouse Process

Warehouse Process

Warehouse Process

Warehouse Process

Warehouse Process


Measurements

Measurements


Change Requests

Measurements